《速報解説》
国税不服審判所「公表裁決事例(平成25年10月~12月)」
~注目事例の紹介~
税理士・公認不正検査士(CFE)
米澤 勝
国税不服審判所は、6月24日、「平成25年10月から12月分までの裁決事例の追加等」を公表した。
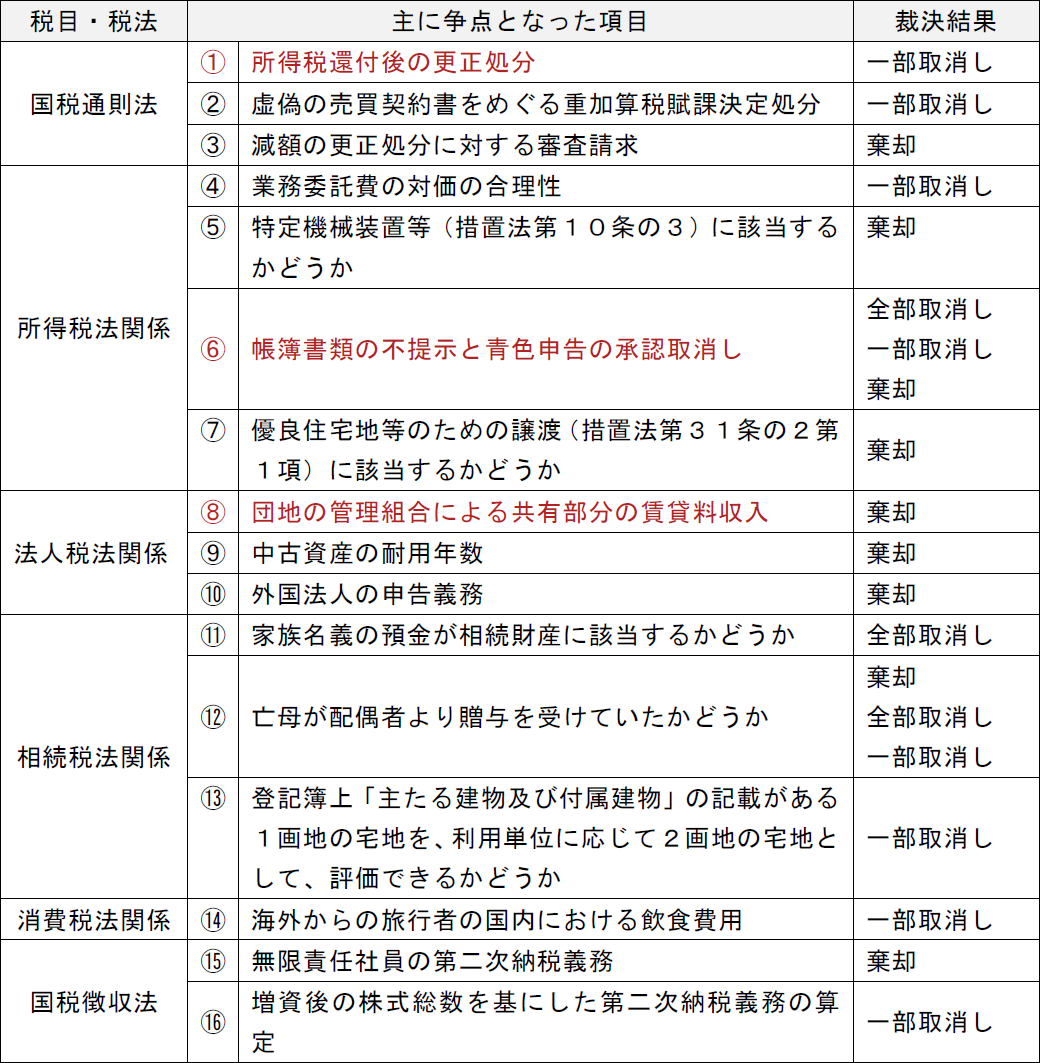
今回追加されたのは表のとおり、全16件の裁決であり、国税不服審判所によって課税処分等が全部又は一部取消された事例が9件、すべて棄却された事例は7件と、これまでの公表裁決に比べ、棄却の割合が高まった印象がある。
税法・税目として所得税法関係が4件、国税通則法、法人税、相続税が各3件、消費税法関係が1件、国税徴収法2件となっている。
【公表裁決事例(平成25年10月~12月)の一覧】 ※本稿で取り上げた裁決

本稿では、公表された16件の裁決事例のうち、注目される事例をいくつか紹介したい。
【参考】 国税不服審判所ホームページ
「公表裁決事例(平成25年10月~12月)」
この記事全文をご覧いただくには、プロフェッションネットワークの会員登録およびログインが必要です。
すでに会員登録をされている方は、下記ボタンからログインのうえ、ご覧ください。
Profession Journalのすべての記事をご覧いただくには、「プレミアム会員(有料)」へのご登録が必要となります。
なお、『速報解説』については「一般会員(無料)」へのご登録でも、ご覧いただけます。
※他にもWebセミナー受け放題のスーパープレミアム会員などがございます。
会員登録がお済みでない方は、下記会員登録のボタンより、ご登録のお手続きをお願いいたします。






















