《速報解説》
国税不服審判所
「公表裁決事例(平成30年9月及び
平成31年4月~令和元年6月)」
~注目事例の紹介~
税理士・公認不正検査士(CFE)
米澤 勝
過去の公表裁決事例紹介はこちら
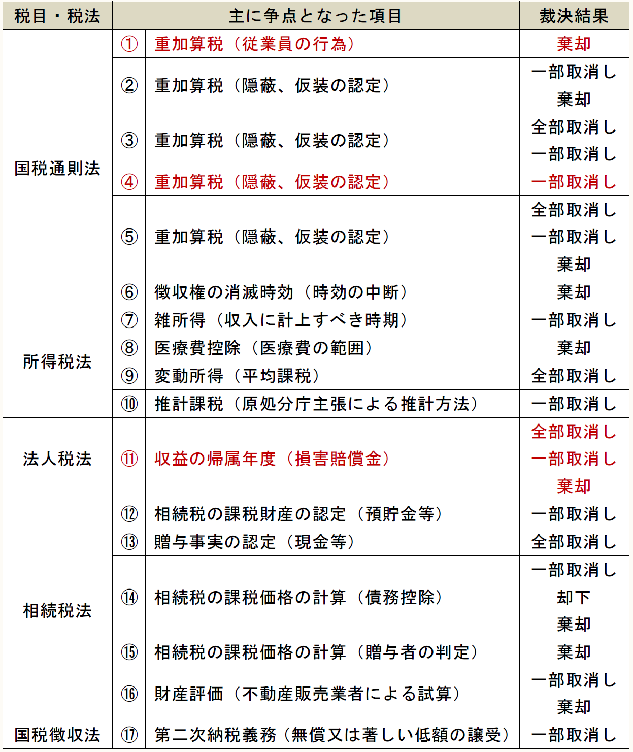
国税不服審判所は、2019(令和元)年12月18日、「平成30年9月21日及び平成31年4月から令和元年6月分までの裁決事例の追加等」を公表した。今回追加された裁決は表のとおり、17件と最近では最も多くなっており、国税通則法が6件、相続税法が5件、所得税法が4件、法人税法及び国税徴収法が各1件となっている。
国税不服審判所によって課税処分等の全部又は一部が取り消された裁決が13件、棄却された裁決が4件となっている。
【表:公表裁決事例平成30年9月21日及び平成31年4月~令和元年6月分の一覧】
※本稿で取り上げた裁決
本稿では、公表された11件の裁決事例のうち、「隠ぺい、仮装」の認定が争点となった国税通則法の事案2件と損害賠償金の収益の帰属年度が争われた法人税法の事案1件について、その判断のポイントを中心に紹介したい。いつものお断りであるが、論点を整理するため、複数の争点がある裁決については、その一部を割愛させていただいていることを、あらかじめお断りしておきたい。
この記事全文をご覧いただくには、プロフェッションネットワークの会員登録およびログインが必要です。
すでに会員登録をされている方は、下記ボタンからログインのうえ、ご覧ください。
Profession Journalのすべての記事をご覧いただくには、「プレミアム会員(有料)」へのご登録が必要となります。
なお、『速報解説』については「一般会員(無料)」へのご登録でも、ご覧いただけます。
※他にもWebセミナー受け放題のスーパープレミアム会員などがございます。
会員登録がお済みでない方は、下記会員登録のボタンより、ご登録のお手続きをお願いいたします。



