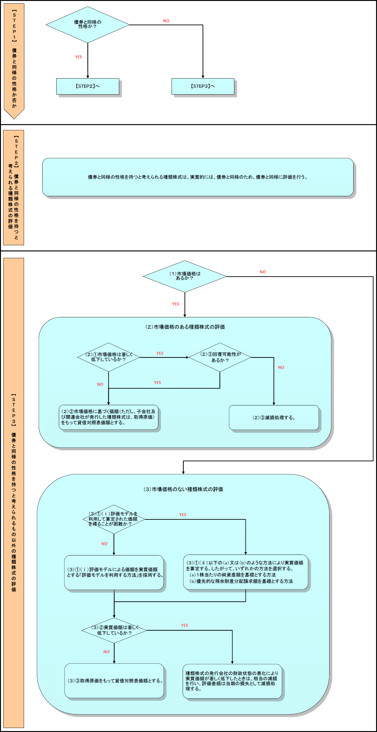
各ステップに移動する場合はこちらをクリック
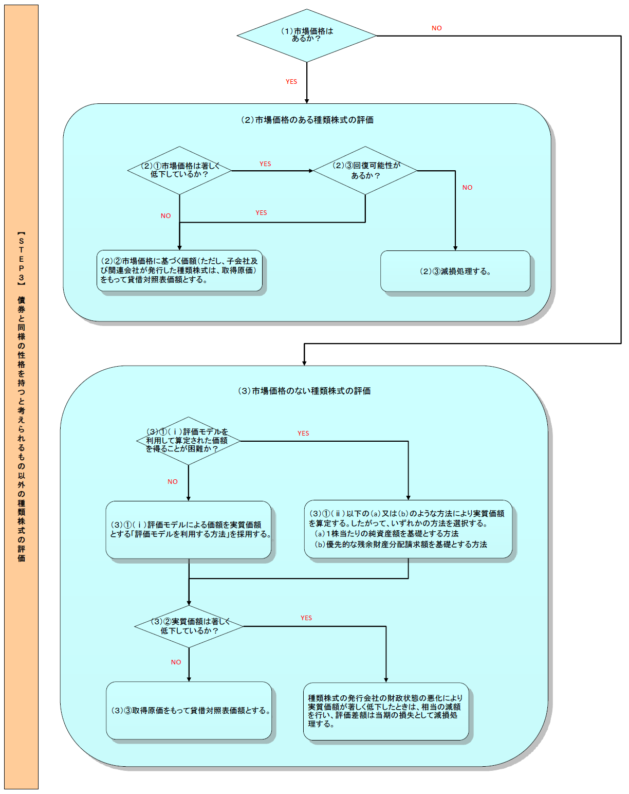
【STEP3】債券と同様の性格を持つと
考えられるもの以外の種類株式の評価
債券と同様の性格を持つと考えられるもの以外の種類株式では、市場価格のあるものとないもので評価方法が異なるため、まず、市場価格の有無を検討する。次に市場価格のある種類株式と市場価格のない種類株式の評価をそれぞれ検討する。
(1) 市場価格の有無
(2) 市場価格のある種類株式の評価
① 市場価格の著しい下落
② 通常時の評価
③ 減損
(3) 市場価格のない種類株式の評価
① 実質価額の算定方法の採用
② 実質価額の著しい低下の有無
③ 通常時の評価
④ 減損
(1) 市場価格の有無
市場価格の有無により、評価の検討過程が異なる。そのため、ここでは市場価格の有無を検討する。
市場で売買されない種類株式は、たとえ何らかの方式により価額の算定が可能としても、それを時価(合理的に算定された価額)とはしないものとし、当該種類株式は市場価格のない有価証券として取り扱われる(報告Q2(2))。
ただし、種類株式自体は市場で取引されていなくとも転換を請求できる権利を行使して、容易に市場価格のある普通株式に転換し取引できるような場合(例えば、現時点で保有者によって市場価格のある普通株式に転換請求が可能であって、ディープ・イン・ザ・マネーの状態にある場合)も、市場価格のある株式として取り扱われると考えられる(報告Q2(1))。
市場価格がある種類株式の場合、(2)を検討する。市場価格がない種類株式の場合、(3)を検討する。
(2) 市場価格のある種類株式の評価
① 市場価格の著しい低下の有無
種類株式においても市場価格が著しく低下している場合、減損の検討が必要となる。一方、著しく低下していない場合、減損の検討は必要ない。市場価格の著しい低下については、【第13回】の【STEP1】(2)①(ⅰ)(ⅱ)(ⅲ)参照。
そのため、ここでは、市場価格の著しい低下の有無を検討する。
市場価格が著しく低下している場合、③を検討する。市場価格が著しく低下していない場合、②を検討する。
② 通常時の評価
市場価格が著しく低下していない場合、市場価格に基づく価額(ただし、子会社及び関連会社が発行した種類株式は、取得原価)をもって貸借対照表価額とする(報告Q2(1))。詳細は、【第13回】の【STEP3】(4)①、【STEP2】(6)参照。
③ 減損
市場価格が著しく低下している場合、回復する見込みがあると認められる場合を除き、減損処理を行う(報告Q2(1))。回復可能性がある場合は、②と同様に評価する。詳細は、【第13回】の【STEP3】(5)①、【STEP2】(7)①参照。
(3) 市場価格のない種類株式の評価
① 実質価額の算定方法の採用
市場価格がない場合、実質価額をもって、減損が必要かどうかを検討することになる。しかし、種類株式は、普通株式とは異なるため、実質価額=1株当たり純資産とすることはできない。そのため、報告Q3で取り上げられている実質価額の算定方法の中から算定方法を採用する必要がある。
(ⅰ) 評価モデルの有無
市場価格のない種類株式のうち、例えば、満期の定めのない永久債に類似したようなものや、現在は転換できないが、将来、転換を請求できる権利を行使して市場価格のある普通株式に転換できること等により普通株式の市場価格と関連性を有するものについては、困難であると認められる場合を除き、割引将来キャッシュ・フロー法やオプション価格モデルなどを利用した評価モデルによる価額を実質価額とする(報告Q3(1))。
そのため、評価モデルを利用して算定された価額を得ることが困難ではない場合は、評価モデルによる価額を実質価額とする「評価モデルを利用する方法」を採用し、次に②を検討する。評価モデルを利用して算定された価額を得ることが困難な場合は、(ⅱ)を検討する。
なお、評価モデルについては、原則として、毎期同様のものを使用する(報告Q3(1))。
(ⅱ) 評価モデルを利用して算定された価額を得ることが困難である場合
評価モデルを利用して算定された価額を得ることが困難な場合は、以下の(a)又は(b)の方法により実質価額を算定する。したがって、いずれかの方法を選択する。
(a) 1株当たりの純資産額を基礎とする方法
(b) 優先的な残余財産分配請求額を基礎とする方法
(a) 1株当たりの純資産額を基礎とする方法
利益配当請求権に関する普通株式との異同や転換を請求できる権利の条件等を考慮して、種類株式の普通株式相当数を算定することが可能な場合、資産等の時価評価に基づく評価差額等を加味して算定した発行会社の純資産額(【第13回】の【STEP3】(3)参照)を、種類株式の普通株式相当数と普通株式数の合計で除した1株当たりの純資産額に、所有する種類株式の普通株式相当数を乗じて実質価額を算定することが考えられる。
種類株式の普通株式相当数とは、例えば、普通株式への転換を仮定した場合の普通株式数(転換価格が固定されている場合には当該転換価格、普通株式の市場価格に基づいて決定・修正される場合には貸借対照表日現在の普通株式の市場価格に基づいて算定された転換価格による)など、1株当たり純資産額を基礎とする方法に用いられる当該種類株式の株式数に対応すると考えられる普通株式数をいう(報告Q3(2)①)。
(b) 優先的な残余財産分配請求額を基礎とする方法
普通株式よりも利益配当請求権及び残余財産分配請求権が優先的であるような場合、優先的な残余財産分配請求額を基礎とする方法によって実質価額を算定することも考えられる。
この場合、(a)の方法と同様に、資産等の時価評価に基づく評価差額等を加味して算定した発行会社の純資産額が、優先的な残余財産分配請求権総額を下回っている場合には、当該純資産額(当該純資産額が、優先的な残余財産分配請求権総額を上回っている場合には、当該残余財産分配請求権総額に配当可能限度額のうち種類株式相当分を加えた金額)を、当該種類株式数で除した1株当たりの純資産額に、所有する当該種類株式数を乗じて実質価額を算定することが考えられる(報告Q3(2)②)。
② 実質価額の著しい低下の有無
種類株式においても実質価額が取得原価に比べて50%程度以上低下している場合、減損の検討が必要となる。
上記①で採用した方法により算定した実質価額が取得原価に比べて50%程度以上低下している場合、④を検討する。低下していない場合、③を検討する。
③ 通常時の評価
取得原価をもって貸借対照表価額とする(報告Q2(2))。
④ 減損
種類株式の発行会社の財政状態の悪化により実質価額が著しく低下したときは、相当の減額を行い、評価差額は当期の損失として減損処理する(報告Q2(2))。実質価額の算定方法を除き、【第13回】の【STEP3】(5)②と同様である。
なお、普通株式の市場価格と連動性があると想定される種類株式は、評価モデルを利用した価額を得ることが困難であっても、普通株式の市場価格が当該種類株式の取得時点に比べて著しく下落した場合には、当該種類株式の実質価額も著しく低下していると想定され、減損処理を行うことが合理的と考えられる場合が多いことに留意が必要である(報告Q3(2))。
【種類株式も発行している会社の市場価格のない普通株式の減損検討における実質価額に関する補足】
実質価額の算定において、市場価格のない普通株式の1株当たりの純資産額は、発行会社の純資産額をそのまま用いて算定するのではなく、発行会社の純資産額から、種類株式に帰属すべき純資産額を控除して算定される(報告Q4)。
* * *
以上、5つのステップをまとめたフロー・チャートを再掲する。
※画像をクリックすると、別ウィンドウでPDFが開きます。

【参考】 企業会計基準委員会
- 実務対応報告第10号「種類株式の貸借対照表価額に関する実務上の取扱い」
(了)
次回(第25回)は2016年4月公開予定。






