各ステップに移動する場合はこちらをクリック
【STEP3】預託金方式の場合
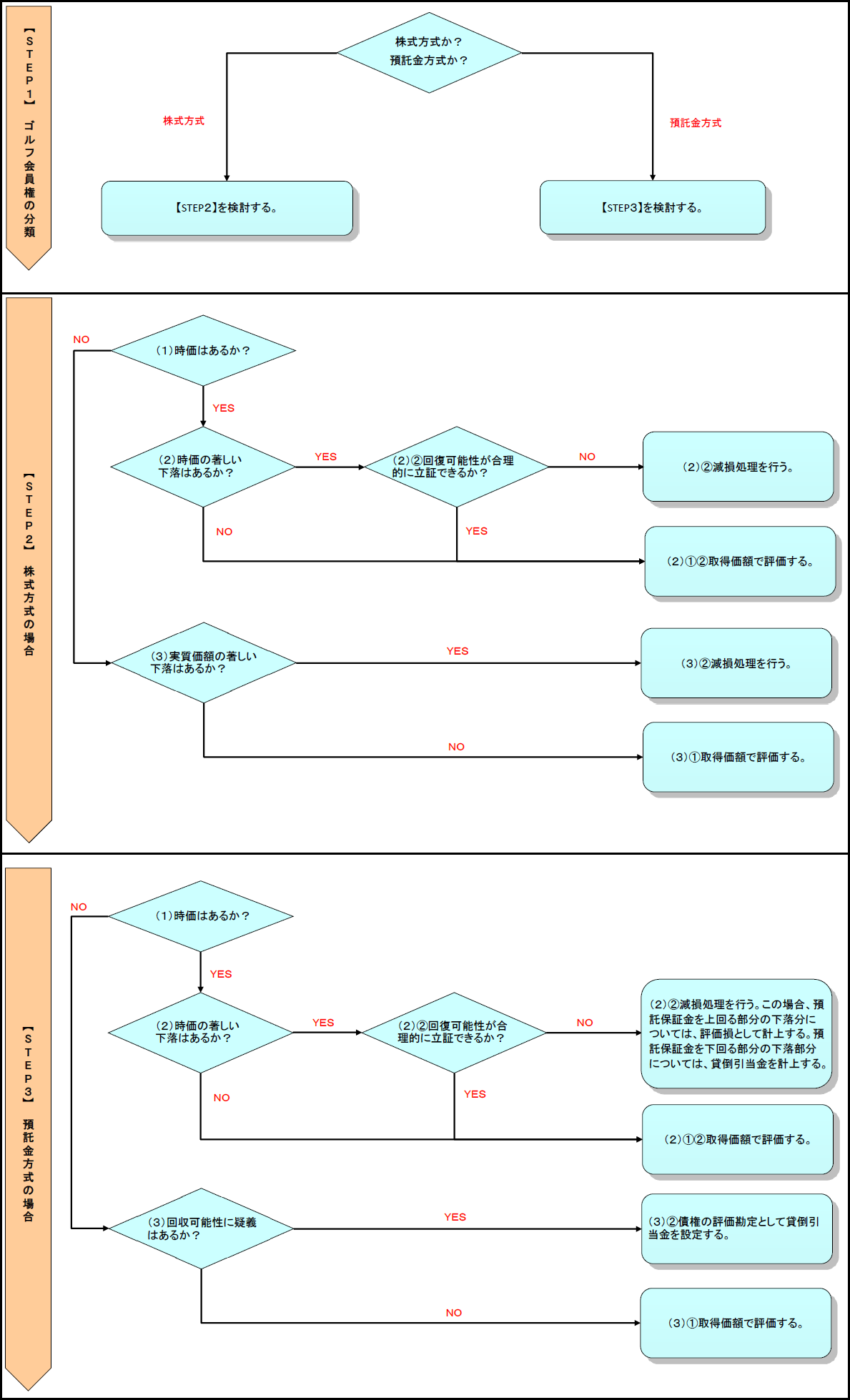
預託金方式の場合、以下の検討を行う。
(1) 時価の有無
(2) 時価の著しい下落の有無
(3) 回収可能性の疑義の有無
(1) 時価の有無
株式方式の場合と同様に、まず、時価の有無を検討する。
時価がある場合、(2)を検討する。時価がない場合、(3)を検討する。
(2) 時価の著しい下落の有無
時価がある場合、時価の著しい下落の有無を検討する。時価の著しい下落がない場合、①を検討する。時価の著しい下落がある場合、②を検討する。
① 時価が著しく下落していない場合
時価が著しく下落していない場合、取得価額で評価する(実務指針135)。
② 時価が著しく下落している場合
時価が著しく下落している場合、回復可能性が合理的に立証できなければ、有価証券に準じて減損処理を行う(実務指針135、311)。
この場合、預託保証金を上回る部分の下落分については、評価損として計上する。預託保証金を下回る部分の下落部分については、貸倒引当金を計上する(実務指針311)。なお、預託保証金の回収可能性がほとんどないと判断される場合には、貸倒損失額を預託保証金から直接控除する(Q&A46)。
時価が著しく下落しているが、回復可能性が合理的に立証できるならば、取得価額で評価する(実務指針135、311)。
(3) 回収可能性の疑義の有無
時価がない場合、預託保証金の回収可能性の疑義の有無を検討する。預託保証金の回収可能性に疑義がない場合、①を検討する。疑義がある場合、②を検討する。
① 回収可能性に疑義がない場合
回収可能性に疑義がない場合、取得価額で評価する(実務指針135)。
② 回収可能性に疑義がある場合
回収可能性に疑義がある場合、債権の評価勘定として貸倒引当金を設定する(実務指針135)。なお、預託保証金の回収可能性がほとんどないと判断される場合(例えば、ゴルフ場運営会社が破産法、会社更生法、民事再生法等の申立てをした場合)には、貸倒損失額を預託保証金から直接控除する(Q&A46)。
* * *
以上、3つのステップをまとめたフロー・チャートを再掲する。
※画像をクリックすると、別ページでPDFが開きます。

【参考】 日本公認会計士協会
- 「金融商品会計に関するQ&A」
- 会計制度委員会報告第14号「金融商品会計に関する実務指針」
(了)
「フロー・チャートを使って学ぶ会計実務 」は、毎月最終週に掲載されます。








