各ステップに移動する場合はこちらをクリック
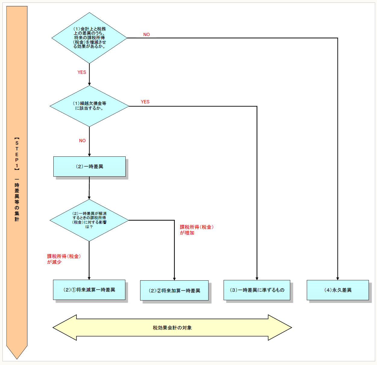
【STEP1】一時差異等の集計
税効果会計は、将来の課税所得(税金)を増減させる効果を財務諸表に反映する会計処理である。そのため、【STEP1】では会計上と税務上の差異のうち、将来の課税所得(税金)を増減させる差異である一時差異等を集計する。
(1) 一時差異等と永久差異の分類
(2) 一時差異
① 将来減算一時差異
② 将来加算一時差異
(3) 一時差異に準ずるもの
(4) 永久差異
(1) 一時差異等と永久差異の分類
会計上と税務上の差異には、一時差異等と永久差異がある。一時差異等には、会計上の資産及び負債と税務上の資産及び負債の差額が将来、解消することにより、将来の課税所得(税金)が増減する一時差異と、一時差異ではないが将来の税金を減少させるものである繰越欠損金等の一時差異に準ずるものがある。
また、永久差異とは、会計上と税務上の差異ではあるが、将来の課税所得(税金)を増減させる効果がないものである。
まず、会計上と税務上の差異で、将来の課税所得を増減させる効果がある一時差異等と効果がない永久差異に分類する。
次に、繰越欠損金等に該当するか否かで、一時差異に準ずるものと一時差異に分類する。
(2) 一時差異
一時差異とは、会計上の資産及び負債の金額と税務上の資産及び負債の金額との差額をいう(税効果会計に係る会計基準(以下、「基準」という) 第二 一2)。
以下のものが該当する。
- 会計上と税務上で収益又は費用の帰属年度が相違するもの
- 資産の評価替えにより生じた評価差額が直接純資産の部に計上され、かつ、課税所得の計算に含まれていないもの(例えば、その他有価証券評価差額金)
また、一時差異はその差異解消時に将来の課税所得(税金)を減少させるか、増加させるかで、将来減算一時差異と将来加算一時差異に分けることができる(個別財務諸表における税効果会計に関する実務指針(以下、「実務指針」という)6)。
一時差異は法人税申告書の別表5(1)から集計することができる。
① 将来減算一時差異
将来減算一時差異とは、会計上と税務上で資産又は負債の差異が生じたときに課税所得の計算上(税務上)加算され、将来、当該差異が解消するときに課税所得の計算上(税務上)減算されるものである(実務指針7)。
言い換えると、会計上と税務上の資産又は負債の差異の将来解消時に課税所得が減少し、税金が減少するものである。将来減算一時差異には、未払事業税、貸倒引当金繰入限度超過額、棚卸資産評価損否認額、賞与引当金、退職給付引当金等がある。
② 将来加算一時差異
将来加算一時差異とは、会計上と税務上で差異が生じたときに課税所得の計算上(税務上)減算され、将来、当該差異が解消するときに課税所得の計算上(税務上)加算されるものである(実務指針9)。
言い換えると、会計上と税務上の資産又は負債の差異の将来解消時に課税所得が増加し、税金が増加するものである。例えば、積立金方式による特別償却・圧縮記帳等が該当する。
(3) 一時差異に準ずるもの
一時差異に準ずるものとは、一時差異ではないが、将来の税金を減少させるものであるため一時差異と同様に扱うものである。以下のものが該当する(実務指針11)。
- 繰越欠損金
- 繰越外国税額控除
- 繰越可能な租税特別措置法上の法人税額の特別控除
繰越欠損金は法人税申告書の別表7(1)から集計することができる。繰越外国税額控除は法人税申告書の別表6(3)から集計することができる。
(4) 永久差異
永久差異とは、会計上、費用又は収益として計上されるが、税務上は永久に損金又は益金に算入されないもの(社外流出項目)である。将来の課税所得(税金)を増減させる効果がないため、一時差異等には該当せず税効果会計の対象とはならない。
例えば、交際費や寄付金の損金算入限度超過額、損金算入できない役員賞与、損金不算入の罰科金、受取配当金の益金不算入額が該当する(実務指針14)。
* * * * *
〈一時差異等の例示〉
◆一時差異
▷将来減算一時差異
- 未払事業税、未払事業所税
会計上、発生主義で費用計上するが、税務上は支払時に損金算入するため将来減算一時差異に該当する。
- 貸倒引当金繰入限度超過額
会計上の貸倒引当金繰入額のうち税務上、加算した金額が将来減算一時差異に該当する。
- 棚卸資産評価損否認額
会計上の評価損のうち税務上、加算した金額が将来減算一時差異に該当する。
- 有価証券評価損否認額
会計上の評価損のうち税務上、加算した金額が将来減算一時差異に該当する。
- 子会社株式評価損否認額
会計上の評価損のうち税務上、加算した金額が将来減算一時差異に該当する。
- 減価償却超過額
会計上の減価償却費のうち税務上の限度額を超えた金額が将来減算一時差異に該当する。
- 固定資産の減損損失
会計上の減損損失のうち税務上、加算した金額が将来減算一時差異に該当する。
- 繰延資産償却超過額
会計上の償却費のうち税務上の限度額を超えた金額が将来減算一時差異に該当する。
- 賞与引当金
賞与引当金は実際の支払時まで税務上、損金算入できないため、将来減算一時差異に該当する。なお、損金算入できない役員賞与(引当金)は永久差異のため、税効果会計の対象とならない(税効果に関するQ&A(以下、「Q&A」という)Q2)。
- 退職給付引当金、役員退職慰労引当金、上記以外の引当金
貸倒引当金、返品調整引当金以外の引当金は税務上、支払時等まで損金算入できないため、将来減算一時差異に該当する。
- 資産除去債務
税務上、除去時まで損金算入されないため将来減算一時差異に該当する。
- 税制非適格ストック・オプション
税制非適格ストック・オプションは権利行使時まで税務上、損金算入されないため将来減算一時差異に該当する。
税制適格ストック・オプションは永久差異のため税効果会計の対象とならない(Q&A Q2)。
- その他有価証券評価差額金(借方)
税務上は時価評価しないため、「会計上の簿価<税務上の簿価」の場合、将来減算一時差異に該当する。
- グループ法人税制における完全支配関係にある国内会社間取引
完全支配関係にある国内会社間の取引において繰り延べた譲渡損等が将来減算一時差異に該当する。
▷将来加算一時差異
- 積立金方式の特別償却
特別償却時は、会計上、費用計上はなく、税務上損金算入する。その翌年度から原則、7年間の均等額で益金算入するため将来加算一時差異に該当する。
- 積立金方式の圧縮記帳
圧縮記帳により「会計上の固定資産簿価>税務上の固定資産簿価」となる。減価償却資産の場合、翌期以降、固定資産の簿価の会計上と税務上の差額に相当する部分の減価償却費が税務上、加算されるため将来加算一時差異に該当する。
また、減価償却資産及び非減価償却資産を将来、除売却した場合、「会計上の売却益<税務上の売却益(会計上の除売却損>税務上の除売却損)」となり、将来加算一時差異に該当する。
- 資産除去債務に対応する除去費用として有形固定資産の帳簿価額に加えた金額
資産除去債務計上後、「会計上の減価償却費>税務上の減価償却費」となり税務上、加算されることから将来加算一時差異に該当する。
- その他有価証券評価差額金(貸方)
税務上は時価評価しないため、「会計上の簿価>税務上の簿価」の場合、将来加算一時差異に該当する。
- グループ法人税制における完全支配関係にある国内会社間取引
完全支配関係にある国内会社間の取引において繰り延べた譲渡益等が将来加算一時差異に該当する。
◆一時差異に準ずるもの
- 繰越欠損金、繰越外国税額控除
将来、課税所得(税金)を減少させるため一時差異に準ずるものに該当する。
(※) 繰越外国税額控除は課税所得ではなく、直接税金を減少させるため、繰越額自体が繰延税金資産の金額となる。
