各ステップに移動する場合はこちらをクリック
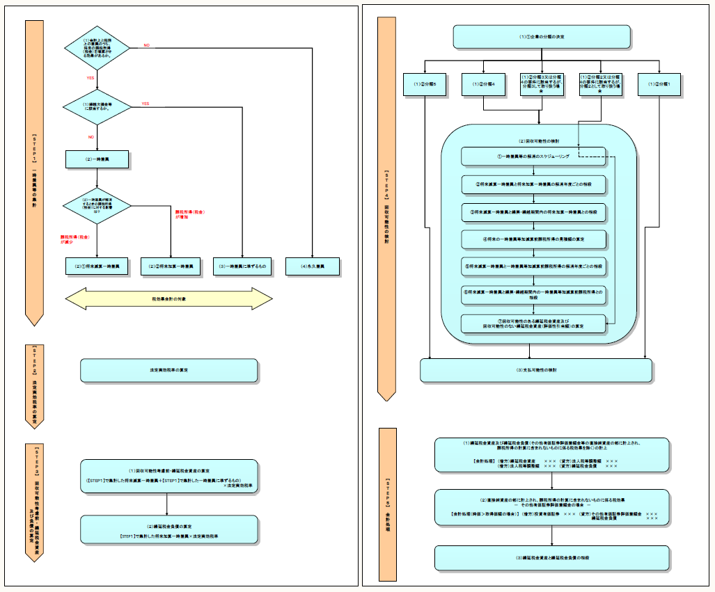
【STEP5】会計処理
【STEP5】では、税効果会計の会計処理について検討する。
(1) 繰延税金資産及び繰延税金負債(純資産の部に直接計上され、課税所得の計算に含まれないその他有価証券評価差額金等に係る税効果を除く)の計上
繰延税金資産及び繰延税金負債(その他有価証券評価差額金等に係るものを除く)の増減額を「法人税等調整額」を相手勘定科目として計上する(実務指針2)。
繰延税金資産及び繰延税金負債(その他有価証券評価差額金等に係るものを除く)の会計処理の例は以下のとおりである。

(※1) 当期末の繰延税金資産-前期末の繰延税金資産
(※2) 当期末の繰延税金負債-前期末の繰延税金負債
(2) 直接純資産の部に計上され、課税所得の計算に含まれないものに係る税効果- その他有価証券評価差額金の場合
その他有価証券評価差額に係る税効果会計の会計処理(時価>取得価額の場合)は以下のとおりである。

(※) (時価-取得価額)× 法定実効税率
(3) 繰延税金資産と繰延税金負債の相殺
流動資産の繰延税金資産と流動負債の繰延税金負債は相殺して表示する。また、投資その他の資産の繰延税金資産と固定負債の繰延税金負債も相殺して表示する(実務指針30)。
また、税効果会計においては、以下の注記が必要である(基準第四、財務諸表等規則8の12)。
① 繰延税金資産及び繰延税金負債の発生原因別の主な内訳(評価性引当額を含む)
② 税引前当期純利益に対する法人税等及び法人税等調整額の合計額の比率(税効果会計適用後の法人税等の負担率)と法定実効税率との間に重要な差異があるときは、その差異の原因となった主要な項目別の内訳
(※) 法定実効税率と税効果会計適用後の法人税等の負担率との間の差異が法定実効税率の100分の5以下の場合は不要。
③ 税率の変更により繰延税金資産及び繰延税金負債の金額が修正されたときは、その旨及び修正額
④ 決算日後に税率の変更があった場合には、その内容及びその影響
なお、計算書類では、「繰延税金資産及び繰延税金負債(重要でないものを除く)の発生の主な原因」の注記をすれば足り(会社計算規則107)、上記のような注記は必ずしも求められていない。
* * *
以上、5つのステップをまとめたフロー・チャートを再掲する。
※画像をクリックすると、別ウィンドウでPDFが開きます。

【参考】
- 「税効果会計に係る会計基準」(金融庁 企業会計審議会)
- 企業会計基準適用指針第26号「繰延税金資産の回収可能性に関する適用指針」(ASBJ)
- 企業会計基準適用指針公開草案第54号「繰延税金資産の回収可能性に関する適用指針(案)」に寄せられたコメント「主なコメントの概要とそれらに対する対応」(ASBJ)
- 企業会計基準適用指針第27号「税効果会計に適用する税率に関する適用指針」(ASBJ)
(了)
「フロー・チャートを使って学ぶ会計実務 」は、毎月最終週に掲載されます。

