各ステップに移動する場合はこちらをクリック
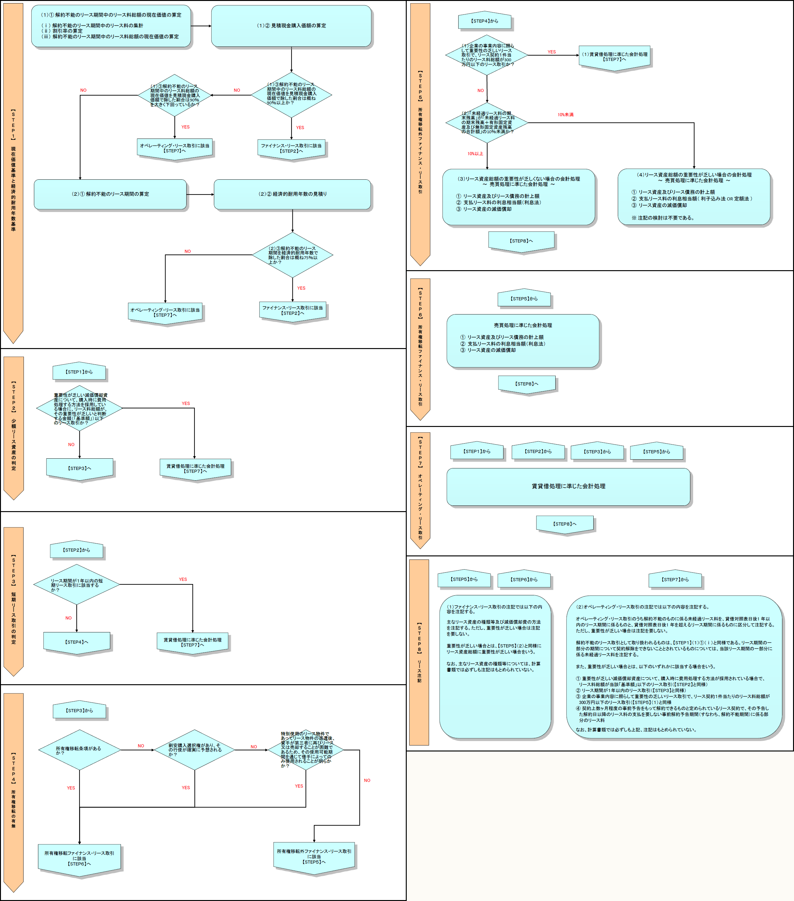
【STEP8】リース注記
ファイナンス・リース取引とオペレーティング・リース取引で注記内容が異なる。
(1) ファイナンス・リース取引
主なリース資産の種類等及び減価償却費の方法を注記する。ただし、重要性が乏しい場合は注記を要しない(基準19)。
重要性が乏しい場合とは、【STEP5】(2)と同様にリース資産総額に重要性が乏しい場合をいう(適用指針71)。
なお、主なリース資産の種類等については、計算書類では必ずしも注記はもとめられていない。
(2) オペレーティング・リース取引
オペレーティング・リース取引のうち解約不能のものに係る未経過リース料を、貸借対照表日後1 年以内のリース期間に係るものと、貸借対照表日後1 年を超えるリース期間に係るものとに区分して注記する。ただし、重要性が乏しい場合は注記を要しない(基準22)。
解約不能のリース取引として取り扱われるものは、【STEP1】(1)①(ⅰ)と同様である。リース期間の一部分の期間について契約解除をできないこととされているものについては、当該リース期間の一部分に係る未経過リース料を注記する(適用指針74)。
また、重要性が乏しい場合とは、以下のいずれかに該当する場合をいう(適用指針75)。
① 重要性が乏しい減価償却資産について、購入時に費用処理する方法が採用されている場合で、リース料総額が「基準額」以下のリース取引(【STEP2】と同様)
② リース期間が1年以内のリース取引(【STEP3】と同様)
③ 企業の事業内容に照らして重要性の乏しいリース取引で、リース契約1件当たりのリース料総額が300万円以下のリース取引(【STEP5】(1)と同様)
④ 契約上数ヶ月程度の事前予告をもって解約できるものと定められているリース契約で、その予告した解約日以降のリース料の支払を要しない事前解約予告期間(すなわち、解約不能期間)に係る部分のリース料
なお、計算書類では必ずしも上記、注記はもとめられていない。
* * *
以上、5つのステップをまとめたフロー・チャートを再掲する。
※画像をクリックすると、別ウィンドウでPDFが開きます。

(了)
「フロー・チャートを使って学ぶ会計実務 」は、毎月最終週に掲載されます。




